公司产品 EDUCATION TEACHING
公司产品 · 专业建设 · 正文
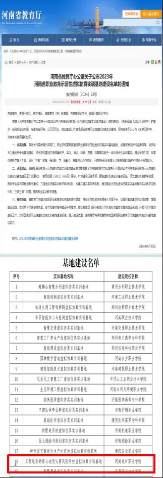
工程地质勘察与地质灾害风险防控虚拟仿真实训基地成功获批河南省职业教育示范性虚拟仿真实训基地建设项目
发布时间:2024/01/31 责任编辑:常小娜 来源:yl9193永利 浏览量:

2024年1月30日,河南省教育厅公布了2023年河南省职业教育示范性虚拟仿真实训基地建设名单,公司“工程地质勘察与地质灾害风险防控虚拟仿真实训基地”获批新一批省级示范性虚拟仿真实训基地建设项目,这也是公司第一个省级示范性专业点建设项目。公司将按照省厅和教学部的要求对标国家级示范性虚拟仿真实训基地建设标准,提升建设质量,增强建设成效,实现更大范围资源共享。